Greetings, everyone. Meet SolMate; just clip it to your bag, flip the panel toward the sun, and it charges your devices while you’re on the move. Clip it, flip it, charge it—it’s that easy.




I started mountain trekking recently and needed a solar-powered battery bank to keep my phone charged. I looked around online, but most options were either too expensive or didn’t look great. So I figured I’d make one myself—and add a bit of industrial design to make it feel more like a proper product.
The 2W high-efficiency PTFE panel we're using can supply 5V 400mA, which is more than enough to charge our 2000mAh Li-ion battery.
Solmate's ultra-slim body and a custom carabiner hook make it the perfect companion for outdoor enthusiasts, travelers, and backpackers—simply clip it to your bag and let it charge while you explore. Whether you're hiking through the hills or commuting through the city, SolMate keeps your devices energized using nothing but sunlight.
This article covers the entire build process of this small project, so let's get started with the build!
MATERIALS REQUIRED
These were the materials used in this project:
Custom PCB (provided by HQ NEXTPCB)
IP5306
10 uF Capacitors SMD 1206 Package
USB Port
Type-C Port
Inductor 1uH
Solar Panel 2W PTFE
3D Printed Parts
Li-ion Cell 3.7V 2000mAh
DESIGN PROCESS






SolMate's body was designed in Fusion 360, drawing inspiration from the Lenovo Yoga Tablet’s distinctive form. Just like the Yoga’s cylindrical edge that allows users to prop the tablet at an angle, SolMate features a similar contour—not just for aesthetics, but to enhance usability and portability.
This thoughtful shape makes it easy to grip, clip, and carry, while maintaining a slim profile that blends seamlessly with your gear.
Not even aesthetics; a solar panel needs to be placed at an angle facing towards sunlight. This shape makes sure it is always placed at an angle, which will allow the user to get the max potential of the solar panel!
SolMate is built from two main parts: the main body, which holds the solar panel, battery, and circuit, and the lid, which pressure-fits from the top to seal everything in place.
One small but useful design touch was adding a custom carabiner clip. Originally made for climbing gear, carabiners are spring-loaded loops that make it easy to attach things securely. These days, they’re everywhere—used to clip water bottles, keys, or gadgets to backpacks.
For SolMate, it means you can just hook it on and let it charge while you move. Simple, secure, and built for the outdoors.
Unlike traditional metal carabiners with spring-loaded gates, our custom carabiner is made from regular PLA and operates on a simple yet effective principle: material bend. The clip is designed with a narrow opening and a slightly curved shape that allows the plastic to flex when pressure is applied.
PCB DESIGN




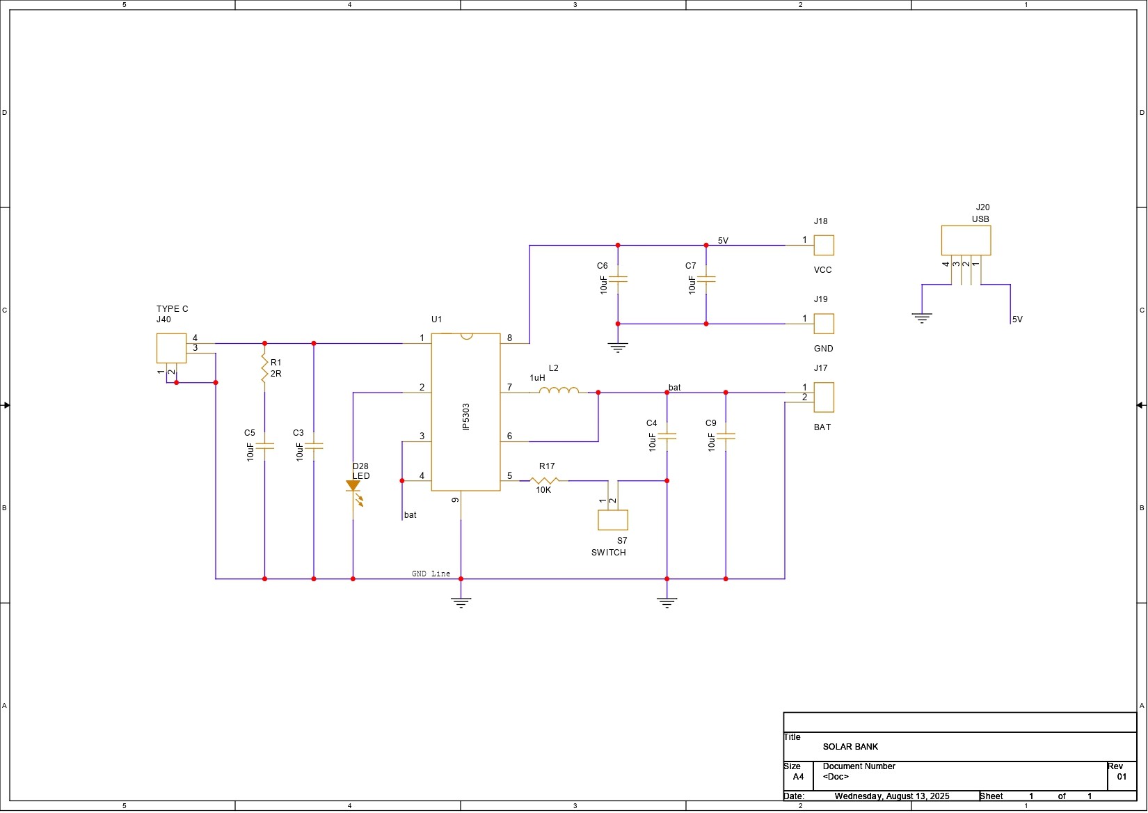
Here we are using the IP5306 Power Management IC Setup, which we have previously used in many of our battery-related projects. This SOIC8 package IC can provide a stable 5V 2.4A from a 3.7V lithium-ion or LIPO cell and also includes many important functions such as overcharging protection, overdischarge, battery fuel level, and charging status.
Below is its datasheet if you want more info on this IC.
https://www.skytech.ir/DownLoad/File/2566_IP5306.pdf
We created the board outline in PCB CAD by following the customized circuit design from our Fusion 360 CAD file. We finalized the board layout by placing all the components in order with the CAD's measurements. Once everything lined up, we prepared the final board for fabrication.
NextPCB PCB Service
After completing the PCB design, Gerber data was sent to HQ NextPCB, and an order was placed for a white solder mask with black silkscreen.
After placing the order, the PCBs were received within a week, and the PCB quality was pretty great.
In addition, I have to bring in HQDFM to you, which helped me a lot through many projects. Huaqiu’s in-house engineers developed the free Design for Manufacturing software, HQDFM, revolutionizing how PCB designers visualize and verify their designs.
Take advantage of NextPCB's Accelerator campaign and get 2 free assembled RP2040-based PCBs for your innovative projects.
https://www.nextpcb.com/blog/rp2040-free-pcba-prototypes-nextpcb-accelerator
This offer covers all costs, including logistics, making it easier and more affordable to bring your ideas to life. SMT services can be expensive, but NextPCB is here to help you overcome that hurdle. Simply share your relevant project, and they'll take care of the rest. Don't miss out on this amazing opportunity to advance your tech creations.
HQDFM: Free Online Gerber Viewer and DFM Analysis Tool

Also, NextPCB has its own Gerber Viewer and DFM analysis software.
Your designs are improved by their HQDFM software (DFM) services. Since I find it annoying to have to wait around for DFM reports from manufacturers, HQDFM is the most efficient method for performing a pre-event self-check.
This is what I see in the online Gerber Viewer. It's decent for a quick look, but not entirely clear. For full functionality—like detailed DFM analysis for PCBA—you’ll need to download the desktop software. The web version only offers a basic DFM report.
With comprehensive Design for Manufacture (DFM) analysis features, HQDFM is a free, sophisticated online PCB Gerber file viewer.
With over 15 years of industry experience, it offers valuable insights into advanced manufacturing processes. If you’re looking for reliable PCB services at a budget-friendly price, HQ NextPCB is definitely worth checking out.
PCB ASSEMBLY PROCESS






PCB assembly starts by applying solder paste to each SMD pad using a dispensing syringe. We’re using standard 63/37 Sn-Pb solder paste. Once that’s done, each SMD component is placed in position using ESD-safe tweezers.
The board then goes onto a mini reflow hotplate, which heats it from below. As soon as the temperature hits around 200°C, the solder paste melts and the components are soldered in place.
Next, we move on to the through-hole components—starting with the USB port, then the push button, and finally the Type-C port. After placing them, we flip the PCB and solder the through-hole pads using a soldering iron. That wraps up the full assembly process.
POWER SOURCE




For power, we’re using a 3.7V 2000mAh Li-ion cell, which works well for this setup. Since the panel is rated at 2W, going with a larger battery would just slow down charging.
We connect the battery’s positive lead to the positive terminal on the circuit, and the negative to the negative terminal.
Pressing the push button powers up the circuit, and the indicator LED confirms it’s working.
To be sure everything’s running properly, we plug in a USB power meter and get a stable 5V output, which means the setup is good to go.
2W PTFE SOLAR PANEL




The 2W PTFE solar panel is the project's main highlight. Polytetrafluoroethylene, or PTFE, is the same substance used to make Teflon and other non-stick cookware, so this isn't your typical solar panel.
In place of conventional glass, PTFE is used in solar panels as a flexible, lightweight, and weather-resistant layer. This means that the panels we use are lighter, thinner, and have a non-breakable layer, which is significantly better compared to traditional glass.
Due to the PTFE layer's tendency to scatter incoming sunlight more, less direct light reaches the solar cells underneath, making it marginally less efficient than typical glass panels despite being lighter. In contrast to glass-covered panels that employ anti-reflective coatings and high-transmission surfaces, the dispersed light is either reflected away or diffused inefficiently, resulting in a reduced energy conversion.
We used a multimeter to measure the voltage, which came out to be about 3.9V, after connecting two wires to the panel's positive and negative terminals for testing. Because we are in a room, the voltage is reduced. This panel is perfect for charging the lithium cell using the power management circuit because it has a nominal voltage of about 5V but can reach 6V at no voltage.
INITIAL TESTING




Before assembling the entire setup, we first connect the VCC and GND terminals of the solar panel to the circuit's Charging IN connector. This enables us to supply 5V from the solar panel to the charging terminals of the IP5306.
We put the device outdoors in the sun to see if it charged using solar power. When we did, we noticed that the indicator LED was blinking, indicating that the device was charging.
In the peak sunlight, it took about four hours for the battery to fully charge. The current was 200 mA overall, with a 400 mA peak. As the cell approaches 4.2 V, the current decreases gradually.
We can now proceed to the project's last stage after ensuring that all of the electronics are operating flawlessly!
BODY ASSEMBLY






The PTFE solar panel is slid into position inside the main body.
Next, the circuit and lithium cell slide into place, and we tuck all of the wires inside the device.
After that, the lid is secured in place. The inner and outer surfaces of the lid are pressure fitted together because there is no space between them. We use super glue over the lid's perimeter to ensure that both pieces are securely joined, permanently joining them.
The carabiner will be held in place by a holder part that we attach over the lid next. This holder part is secured with lid using two M2.5 screws.
The assembly process is then completed by adding a carabiner to the Holder part.
RESULT



Here's the final result of this simple yet helpful build:SolMate, a portable solar power bank designed for life on the move. Just clip it on your bag and let it charge any of your devices on the move!
We took SolMate out for a real-world test on a short trek to a nearby mountain. Once we reached a good spot, we settled down and plugged in our phone—it was at 55%. After about an hour, it hit 100%, thanks to the 2000 mAh battery. That’s only half my phone’s capacity, but for a quick top-up or emergency charge, it’s perfect. It weighs almost nothing and stays clipped to the back of the backpack. When the battery runs low, we just clip it back on and let it soak up the sun on the way down. Simple, reusable, and super handy.
SolMate started as a project, but it’s honestly turned into a proper product. It does what it’s meant to—keeps my phone charged during treks—and it’s light, simple, and easy to use. That said, there’s room to improve. For future versions, I’d like to add fast charging and double the battery capacity to make it even more useful.
For now, the build is complete, and all the related files are included in the attachments.
Special thanks to HQ NextPCB for providing components that I've used in this project; check them out for getting all sorts of PCB or PCBA-related services for less cost.
Thanks for reaching this far, and I will be back with a new project soon
